Errichtung einer Aufbereitungsanlage für Klärgas
Auftraggeber: REWA - Regionale Wasser- und Abwassergesellschaft mbH
Inbetriebnahme: Dezember 2023
Auf der Kläranlage werden neue BHKW - Module mit einer Abgasaufbereitung, in Form von Oxidationskatalysatoren, installiert. Oxidationskatalysatoren wandeln Formaldehyd (HCHO), bestehend aus Kohlenwasserstoff (HC), Sauerstoff (O2) und Kohlenmonoxid (CO) zu Kohlenstoffdioxid (CO2) und Wasser (H2O) um. Damit das Wasser, das bei der Abgasaufbereitung entsteht, nicht mit dem Schwefelwasserstoff (H2S) im Klärgas zu Schwefelsäure (H2SO4) reagieren kann, die zum Verschleiß des BHKW – Abgastrakts führt, ist es erforderlich den Schwefel aus dem Klärgas zu entfernen. Vor diesem Hintergrund wird eine Aufbereitungsanlage für Klärgas am Standort der Kläranlage Stralsund geplant.
Erneuerung der mechanischen Vorreinigung der Kläranlage Lübtheen
Auftraggeber: Abwasserzweckverband Sude-Schaale
Inbetriebnahme: Juli 2025
Die Kläranlage Lübtheen reinigt das Abwasser auf zwei Ebenen. Auf der ersten Ebene wird das Abwasser mechanisch, mittels kombinierter Anlage aus Rechen- und Sandfang, vorgereinigt. Nach der mechanischen Vorreinigung fließt das Abwasser im Freigefälle zu einem Schneckenpumpwerk und wird 3,0 m angehoben und mittels Freigefällegerinne der biologische Stufe zugeführt. Da es in der Vergangenheit vermehrt zu Überflutungen im Schneckenpumpwerk kam und das Rechengebäude nur noch mit großem Aufwand erhalten werden kann, soll die mechanische Vorreinigung inklusive Gebäude erneuert werden. Es sollte bei der Neuinstallation auf eine erneute Anhebung des Abwassers zwischen Vorreinigung und biologischer Stufe verzichtet werden, weshalb die mechanische Reinigungsanlage 3 m hoch aufgestellt wurde.
Optimierung der Abwasserüberleitung vom Gewerbegebiet Valluhn / Gallin
zur Kläranlage Zarrentin
Auftraggeber: Abwasserzweckverband Sude-Schaale
Planung & Baubeginn: 2021 - 2022
Das Abwasser des Gewerbegebiets Valluhn/Gallin wird zusammen mit anderen Abwässern in das Hauptpumpwerk des Gewerbegebiets geleitet und von dort über eine Druckrohrleitung und zwei weitere Druckerhöhungspumpwerke zur Kläranlage Zarrentin gepumpt. Auf der Strecke bis zur Kläranlage leiten weitere Pumpwerke in die Hauptabwasserleitung ein. Vor dem Hintergrund einer zukünftig erhöhten Abwassermenge im Gewerbegebiet bedingt durch die Ansiedlung eines Saftherstellers und einer Produktionserweiterung bei EDEKA wurde die MIP GmbH beauftragt Kapazitätsreserven der Abwasserüberleitung aufzuzeigen und Maßnahmen für eine vergleichmäßigte Überleitung des Abwassers vorzuschlagen. Um den zukünftig erhöhten Abwasseranfall in der Druckrohrleitung durch eine vergleichmäßigte Überleitung zu kompensieren wurden zwei neue Pumpwerke geplant sowie ein Pumpwerk umgebaut und eine übergeordnete Steuerung installiert.
Neubau eines Heizhauses für die Stadtwerke Stralsund
Auftraggeber: Stadtwerke Stralsund - SWS Energie GmbH
Inbetriebnahme: Dezember 2021
Im Zuge der Energiewende errichtet die SWS Energie GmbH unmittelbar neben ihrem zentralen Heizhaus, ein weiteres Gebäude zur Energieerzeugung. Zusätzlich wird auf diesem Gelände eine Wärmespeichergalerie mit einer Kapazität von max. 37 MWh errichtet. Das neue Heizhaus beinhaltet die Energieanlagen 6,5 MW „Power-to-Heat“, BHKW und 0,5 MW Fernkälteerzeugung.
Die Power-to-Heat-Anlage wandelt volatile, überschüssige Elektroenergie in Wärmeenergie um. Mit dem neuen BHKW wird die Energieversorgung zweier Heizhäuser sichergestellt. Besondere Aufmerksamkeit bei der Planung galt der Verteilung der alten und neuen Energieerzeugung.

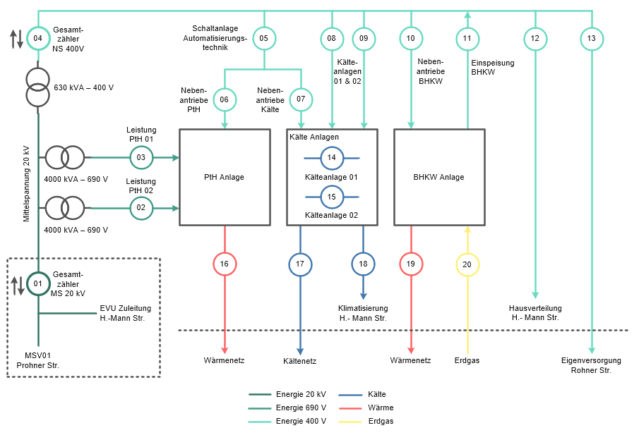
Erneuerung der BHKW-Anlage sowie deren Wärmeverteilung & -auskopplung
auf der Kläranlage Stralsund
Auftraggeber: REWA - Regionale Wasser- und Abwassergesellschaft mbH & Stadtwerke Stralsund - SWS Energie GmbH
Baubeginn: Juni 2025
Die anfallenden Schlämme auf der Kläranlage Stralsund werden in einer Klärschlamm-Faulungsanlage vorbehandelt, wobei jährlich ca. 1,2 Mio. m³ Klärgas mit einem Methangehalt von ca. 60 % anfallen. Dieses Klärgas wird in einer BHKW - Anlage energetisch verwertet, wobei die elektrische Energie komplett und die thermische Energie nur zum Teil auf der Kläranlage verwendet wird. Die BHKW der Kläranlage Stralsund sind schon seit über 12 Jahren in Betrieb, die elektrotechnische Anbindung dieser noch um einiges länger, weshalb die MIP GmbH von der REWA beauftragt wurde, eine neue BHKW-Anlage inklusive der elektrotechnischen Anbindung am Standort der Kläranlage Stralsund zu planen. Da der größte Teil der thermischen Energie am Standort aktuell über Rückkühler in die Umwelt abgegeben wird, wurde die MIP GmbH im Zuge des Projektes der REWA von den Stadtwerken Stralsund beauftragt, die Auskopplung der überschüssigen Wärme in das Wärmenetz der SWS zu planen.

Ertüchtigung des CTD Schlammerwärmungssystems und der Heizwasser-verteilung auf der Kläranlage Ratekau
Auftraggeber: ZVO - Zweckverband Ostholstein
Planung: Dezember 2020
Die Kläranlage Ratekau nahm im Jahr 2004 eine Anlage zum chemisch-thermischen Zellaufschluss von Überschussschlamm (CTD) in Betrieb. Beim Betrieb der Anlage wurde festgestellt, dass die projektierte Schlammtemperatur im Ausgang der CTD Anlage nicht erreicht wird. Des Weiteren wurde festgestellt, dass der Heizwasserrücklauf des CTD Wärmetauschers eine zu hohe Temperatur besitzt und aus diesem Grund der Rücklauf zum BHKW auch bei hohem Wärmebedarf gekühlt werden muss. Die Wärme, die über den BHKW Rückkühler verloren geht, muss über den Gasheizkessel ersetzt werden. Für die Optimierung des CTD Schlammerwärmungssystems wurde ein Messprogramm durchgeführt, um anschließend Ertüchtigungsmaßnahmen ableiten zu können. Mit diesen Messergebnissen wurden die Wärmebilanzen für Heizwasser, Heizschlamm und Rohschlamm aufgestellt und verglichen sowie eine Thermografie der Anlage durchgeführt.
Umbau eines Heizhauses im Carl-Heydemann-Ring in Stralsund
Auftraggeber: Stadtwerke Stralsund - SWS Energie GmbH
Planung & Baubeginn: Juli 2023
Ein Heizhaus im Carl - Hydemann - Ring versorgt Teile des Rings und Teile des Damaschkeweges mit Wärme. Die Wärme im Heizhaus wird mit zwei Heizkessel erzeugt (P = 780 - 895 kW und P = 895 - 985 kW) und über zwei Wärmetrassen zu den unterschiedlichen Bereichen verteilt. Zukünftig soll das Wärmenetz erweitert und Teile der Alten Richtenberger Straße mit Wärme versorgt werden. Hierzu soll am Standort der Biogasanlage „Am Umspannwerk“ zusätzlich ein weiteres Heizwerk aus erneuerbaren Energien in Betrieb genommen werden. Die erzeugte Wärme soll über eine DN 150 Wärmetrasse entlang „Am Hohen Graben“, der „Feldstraße“ und des „Carl - Heydemann - Rings“ verlaufen und mit in die bestehende Wärmeversorgung implementiert werden. Das Heizhaus im „Carl - Heydemann - Ring“ soll im Bedarfsfall zur Besicherung der neuen Wärmetrasse eingesetzt werden. Im Zuge der geplanten Netzerweiterung, wurde die MIP GmbH beauftragt, den Umbau des Heizhauses zu planen.
Planungsleistungen zur Erneuerung der BHKW-Anlage auf der Kläranlage Dargun und der Installation einer Photovoltaik-Anlage
Auftraggeber: Stadt Dargun
Planung: Dezember 2021
Da das BHKW der Kläranlage Dargun seit fast 16 Jahren in Betrieb und eine Generalüberholung schon seit vier Jahren überfällig ist, wurde die MIP GmbH beauftragt Varianten zur Erneuerung der BHKW-Anlage aufzuzeigen und hinsichtlich ihrer Wirtschaftlichkeit zu verglichen. Darüber hinaus wurde untersucht, ob eine zusätzliche Installation einer PV-Anlage auf dem Gelände des Kläranlage zur Verbesserung des Energiemanagements sinnvoll ist. Besonderes Augenmerk lag dabei auf der Bestandsaufnahme der Energiemessungen und der Auswertung der Betriebsdaten.
Erweiterung der Kläranlage Spornitz
Auftraggeber: WAZV - Wasser- und Abwasserzweckverband Parchim-Lübz
Inbetriebnahme: September 2020
Im Zuge der Erweiterung der Kläranlage Spornitz auf 2.600 EW wurde das Verfahren der Kläranlage von SBR Technik auf TSC Verfahren umgestellt. In der Planung mit inbegriffen war der rohrleitungstechnische als auch der elektrotechnische Umbau sowie die Erstellung einer Funktionsbeschreibung.
Bau eines Fett- / Schlammfangs für Molkereiabwasser
Auftraggeber: Gläserne Molkerei
Inbetriebnahme: Dezember 2020
Das Prozessabwasser der Gläsernen Molkerei wurde über einen Fett- und Schlammfang entfrachtet und in einem Staukanal zwischengespeichert, bevor es indirekt in ein kommunales Abwasserpumpwerk eingeleitet wird. Vor ca. 6 Jahren wurden unzulässige CSB Konzentrationen im Zulauf zum kommunalen Pumpwerk gemessen, woraufhin der Staukanal teilweise zum Fett- und Schlammfang umfunktioniert wurde. In den darauffolgenden Jahren hat sich gezeigt, dass der anfallende Fettschlamm im Staukanal nur mit erheblichem Aufwand geräumt werden kann und das für die Fettabscheidung genutzte Volumen im Stauraum beim Prozessabwassermanagement fehlt. Um eine verbesserte Abscheideleistung durch ein ausreichendes Stauvolumen sicherzustellen, wurde ein neuer Schlammfang und zwei Fettabscheider inklusive einer neuen Abwasserneutralisationsanlage errichtet.
Abwasservorbehandlung für eine Aufzuchtanlage von atlantischem Lachs
Auftraggeber: BeLLa - Berliner Land Lachs GmbH & Co. KG
Planung: September 2022
Am Standort Malchow plant die BeLLa Berliner Land Lachs GmbH & Co. KG (BeLLa) eine Aufzuchtanlage von atlantischen Lachsen. Die Schlachtung der gezüchteten Fische soll am selben Standort erfolgen. Die MIP GmbH wurde beauftragt, auf Grundlage einer Studie und einem bestehenden Bauantrag, eine Entwurfsplanung für die Vorbehandlung der anfallenden Abwässer aus der Lachsschlachtung zu erstellen.
Klärschlammverwertung Kläranlage Körkwitz
Auftraggeber: AWZV - Abwasserzweckverband Körkwitz
Planung und Auswertung: Dezember 2021
Auf der Kläranlage Körkwitz wird der anfallende Klärschlamm bis zu seiner Entsorgung / Verwertung auf Trockenbeeten zwischengelagert. Vor dem Hintergrund, das 5.000 Tonnen dieses Klärschlamms entsorgt bzw. verwertet werden sollen, wurde die MIP GmbH beauftragt, eine EU-weite Ausschreibung vorzubereiten. Im Zuge dieser Vorbereitungen wurde der zu verwertende Klärschlamm nach AbfKlärV §5, Abs. 2 mit Zusatz lt. DümV untersucht und eine Markterkundung durchgeführt.







